BFF层 - 鉴权模块架构设计文档
概述:
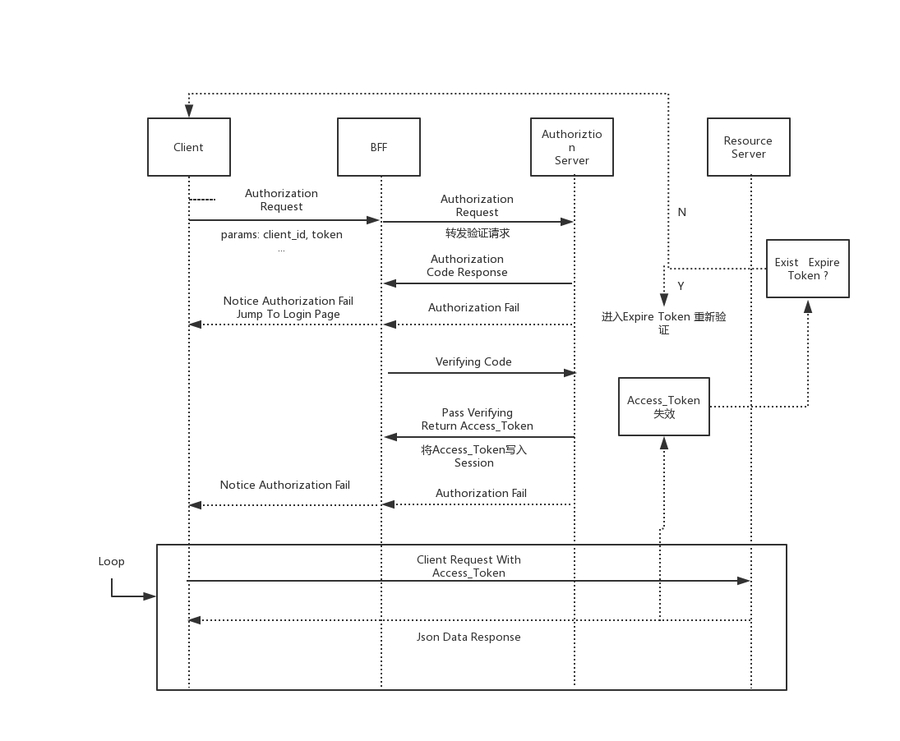
BFF层鉴权模块需求 - 实现客户端用户权限隐式授权,避免用户多次显示授权
架构设计图:
流程步骤:
一、客户端发送授权请求 - 并附带Client_id,userMsg等验证参数
二、BFF层转发授权请求,向验证服务器发送授权请求
三、验证服务器校验数据,成功则返回Token,失败则通知BFF层,转发至用户登录
四、数据校验成功,BFF层将Token与用户信息发送至验证服务器获取Access_Token
五、验证服务器校验Token与用户信息确认无误,返回Access_Token
六、BFF层将Access_Token写入Session会话
七、客户端与服务器通过Access_Token进行数据交流
八、若Access_Token失效则根据是否存在Expire_Token来决定重新验证或者重新授权
存在问题:
对请求参数与返回参数不明确,目前没有明确目标开始流程制作
对于验证失败需重新登录流程不确定
对于整个隐式鉴权流程需要再次实际确认方能完全确认
Last updated
