Vue.js的运行机制与生命周期
前言
前面第二章,我们讲述了 Reactive 响应式数据是如何去实现双向绑定的,但是却没有去叙述Effect最终是如何去完成视图更新的,
这里我们将结合 Vue.js 的生命周期,从应用构建开始去更加完整的讲述一个 Vue.js 应用是如何完成构建并运行的。
本章我们较为详细的介绍了 Vue.js 在运行中所遇到的一些核心模块功能,全文较为冗长,还请慢品o(╯□╰)o。
Vue.js应用的生命周期
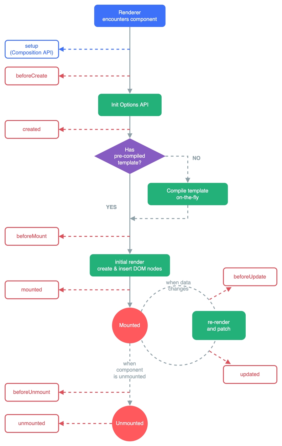
首先,我们来看下 Vue 官方所给出的生命周期示意图,这里我们将整个生命周期简单的分为四个阶段:
应用构建阶段
模板编译阶段
运行阶段
卸载阶段
本篇文章,我们将去讲述 Vue.js 在应用构建阶段与运行阶段的一些操作与细节,以期为读者对 Vue 的运行机制带来一个更加深入的了解。
createApp创建应用
在 Vue.js 3.0 中 Vue 使用createApp函数来替代了原有的构造函数来创建应用,那么让我们首先来看下 Vue 在这里做了那些事情:
构建应用上下文环境
在这里,我们得到了一个 Vue.js 应用的基本骨架,它包含基本的应用、配置、component等属性。
创建应用主体
createApp函数的第二步,主要是导出了mount函数,在这里 Vue 首先为组件构造了 vnode,这是整个Virtual DOM构建的的第一步:
“创建vnode节点”,之后我们开始执行render函数正式开始我们的应用构建。
BeforeCreate与Created生命周期
Vue 将原有的 Vue 2.0 的构造函数移动到applyOptions函数中,以兼容原有的功能 API ,在这里 Vue 首先会调用 beforeCreate 钩子,
在完成数据响应式处理、函数包装、计算属性以及观察器等参数初始化之后, Vue 完成了应用组件的创建,
开始调用created钩子函数完成整个应用的初始化操作。
patch与virtual dom构建
什么是patch?
当 Vue.js 完成了应用的构建之后,我们得到了组件应用的virtual dom,众所周知virtual dom在MVVM框架中是十分重要的一环,
virtual dom是应用组件向实际HTML节点渲染的中间体,也是MVVM框架对于整个模板渲染性能优化的核心,
而其中patch则是负责virtual dom的基础节点Vnode的创建与更新,patch具有如下功能:
创建或删除
Vnode节点更新
Vnode节点
patch源码一览
在这里patch接收了两个node节点,n1是旧节点、n2是新节点,当新旧节点不同时,旧的节点将会被直接卸载,
当处于BAIL模式时,性能优化将会被关闭,因为此时是初次进入,接下来patch将会依照不同的类型执行对应的操作。
当处理元素节点时,patch会去执行两步操作:
比较元素节点
更新节点数据数据
对于元素的更新将会分为以下几种具体情况:
当执行完patch后 Vue 将会调用beforeMount钩子,并开始进行模板编译。
diff算法
Vue 的diff算法是用来决定vnode节点是否需要更新的判断逻辑,这里我们简单阐述一下diff算法的实现逻辑。
首先 Vue 会执行两个前置操作以便于后续算法执行:
将
vnode节点打上key标签将节点分为带key标签的与不带key标签的两种将
vnode节点树折平成一维数据,因为队列的遍历在执行效率上优于树形的遍历
而具体的算法执行则主要分为带key值与不带key值的两种:
无key值情况
此种情况下的判断最为简单,因为再次之前 Vue 已经将节点树进行树遍历,并依序排列完成,
因此此时仅需要取得新旧两个节点树的公共长度commonLength = Math.min(old.length, new.length),
然后将公共节点之外的节点进行删除或者新增即可。
有key值情况
此时情况相比之前的便要复杂得多,这里主要分为四种不同的情形:
前序相同
后序相同
中序相同
乱序排序
对于前面三种类型而言,其本质与之前的无key值排序相差无多,最为核心的是在于乱序排序这种情况,
Vue 首先会尽可能的将节点不断的重复前面三种判断,最大限度的找寻出其最大公约数,在此之后我们所剩下的便是最后的乱序节点处理了。
而对于乱序节点而言 Vue 采用了以下不同策略的方式来实现其更新:
构建
key:index映射关系,比如常见的v-for指令中key,利用key值的变化判断其是否需要更新遍历数组,更新新旧
vnode数组中相同的节点,同时卸载不再使用的废弃节点新旧节点数组中存在可重复使用的交叉节点,将重复的交叉节点进行位移操作,减少操作次数。
compile模板编译
在正式开始介绍compile编译器之前,我们先介绍一下 Vue 的beforemount与mounted生命周期钩子,之后我们开始阐述compile编译器概念及其基本机制。
BeforeMount与Mounted生命周期
对于模板的编译 Vue 实际上在执行beforemount生命周期钩子之前就已经完成了,
对于beforemount与mounted钩子而言他们的区别仅仅在于将node节点挂载到container上面而言。
什么是compile编译器?
编译器是一个非常宽泛的概念,从广义上来讲编译器会将某种编程语言写成的源代码(原始语言)转换成另一种编程语言,其主要目的是将人类能够阅读的语法翻译成机器能够阅读的语言。
在编译原理一书中完整的编译器包括语法、词法定义以及自动机、语法制导翻译、词法解析、语法分析树等模块,而从过程角度来说则分为:
文法定义->词法分析->语法分析->语法分析树构建->语法制导翻译->代码优化->最终代码生成,这几个步骤。
无论何种编译器都离不开语法分析,中间件构建,代码生成这三个环节, Vue.js 的编译器亦是如此。
语法分析
compile的语法分析由baseParse函数完成,语法分析主要分为两步:
解析模板构建AST语法抽象树
处理style、class、diretive等辅助功能
中间件-AST语法树
AST语法分析树具体三种阶段:
初始阶段,此时的
AST语法分析树由前置的语法分析构建而成,此时它仅由基本的vnode节点组成,比较粗糙。之后
AST语法分析树将会经过优化标记为带key与不带key的节点,以便于我们前面提到过的diff算法的实现最终阶段,此时的
AST语法分析树再次经过处理,生成可执行代码,例如 _c、_l 之类的。
代码生成
最后compile将会整个编译所得到的结果打包成一个render函数,以便于后续mount操作的执行。
Vue.js是如何运行的?
在经过了应用的创建与挂载之后,我们得到了完整的可运行的 Vue.js 应用,此时我们便到了本章的最后一个模块,应用是如何运行的?
如果说将Scheduler比作一个车站的调度室,那么Effect则是负责拖运货物的列车,而车上拖运的货物之一便是组件的刷新函数render。
组件是如何去更新的?
我们在前面的 Reactivity 模块时便已经提过,Dep是整个 Vue.js 工厂的搬运工,它们负责将货物装载到Effect这趟列车,
然后由EffectScope这个列车长通知调度室Scheduler来发车,将货物运送到工厂由SetupRenderEffectFn来真正执行组件的更新,这个步骤共分为:
Dep获取依赖的更新,通知Effect数据需要更新Effect收集依赖的更新数据情况将之汇总由
EffectScope这个总列车头来判断哪些Effect需要装载更新调用
Scheduler将本次组件更新的全部操作推入下一个微任务队列中执行
setupRenderEffect函数完成组件更新,在下一个微任务队列中调用updated钩子,通知组件更新完成
SetupRenderEffectFn组件更新函数
SetupRenderEffectFn函数是实际负责组件更新的地方,在这里 Vue 会将新旧节点树进行diff对比生成新的节点树,
并为此次更新创建一个新的effect,在绑定作用域之后调用effect.run开始执行更新操作,最后在下一个微任务队列中执行updated钩子。
BeforeUpdate与Updated生命周期
BeforeUpdate钩子调用于组件刷新之前,值得一提的是Updated钩子函数并非直接调用与patch更新之后,而是执行在下一个微任务队列,
这是因为patch函数执行完成后,实际DOM的更新是在下一个宏任务中执行,因此需要在下一个微任务队列中执行 Updated钩子才能确保此时组件已完全实现更新。
总结
本章,我们较为详细的介绍了一个完整的 Vue.js 应用从应用主体创建、AST虚拟DOM搭建、模板编译最后到应用运行的过程,
并介绍了各个模块中的核心部分patch、diff算法等,同时我们也提到了一些同样重要的辅助模块如:dep、effect、scheduler等,
以期让读者对于整个 Vue.js 的运行有着更加深刻的体会。本章比较冗长同时也是整个 Vue3 源码解析系列 中最为重要的环节,
接下来我们将开始详细介绍 Vue 的一些核心的辅助模块,之后我们会开始详细的讲解 Vue 的编译器是如何去实现的。
文献参考
Vue3 source code analysis (5): Patch algorithm
Vue3 framework principle realization (three)-patch
graphical-analysis-of-vue3-diff-algorithm.html
Compiler principle and optimization strategy in vue3
Last updated




